Hamra Arcade
An Arcade Game designed by Ayah Abdeen, Muhannad Hajj, Salma Sami, and Hajar Al-Beltagy. It was a product of “Mallha El Madina“, an art residency at ADEF.
Project Overview
Games are like cities, a mixture of different variants of rules, symbols, cards, actions, lanes, chaos, systems and states that constantly influence each other. With this ability and similarity, the city can form the context of the game, and games can simulate cities.
Al-Madina (Mallha El Madina) club is organized by Cairo Capsules, an institutional and cultural alliance that includes Adef, Medrar, and Makouk. The alliance seeks to activate diverse cultural spaces that provide sources of knowledge and skills that network individuals and groups interested in the fields of media arts, interactive design, technology, and game design. Cultural Alliances was launched through Al Mawred Al Thaqafi, with joint cooperation from the European Union.

I Participated in this program as a game designer and developer. I worked with my team on creating an arcade game using game design theories, Coding on Unity3D and the visual design knowledge in both 2D and 3D mediums to create the game world and the Arcade body.
Game Story
To whom who live on the city of Earth .. HEAR US!
On a grain of lentil, in a parallel universe, with different physical and chemical laws, lived the people of the Arago(Z) on a Tablya (a short-legged round dining table) that has a diameter equal to four hugs and a big kiss .. it sounds like a strange measuring unit for any outsider so let me explain to you my dear player to help you imagine. Four hugs and one big kiss are almost half of the diameter of the entire Milk Way Galaxy!
Arago(Z) children among the rest of their people, they are the wisest, the most astonished, and the most knowledgeable about the secrets of the universe. Arago(Z) children used to say that their relation with the grain of lentil that they live on had been amicable and intimate as it settled exactly on the top of the beating heart of the Tablya but one day, the people of the Arago(Z) were waken up by the smell of something burning and the sound of their toddler leader shouting “Da Da! Gah Gah! Kah!” meaning, “The heart of the Tablya is burning! Oh La La!”. And it was a very wise saying adequate to a one hour old toddler. The adults went to check up on the heart and find the source of the smell and there he was waiting for them, the most frightening creature, a one-eye red giant and as they saw him they all shouted “Hamra” meaning read in the Arago(Z) language and that’s how the beast got his name.
Hamra’s favourite meal is a salad of negative emotions, anxiety, anger, sadness, disappointment, and Insomnia. Hamra worked relentlessly on generating those emotions from the people of Arago(Z) by all sorts of means. It tamed time, space, and motion to control the heart of the Tablya and everyone living on it.
The evil of Hamra had never been seen or thought of before by the Arago(Z) people and they didn’t know excatly where this beast came from so they created lots of theories the most popular of them is that the founding father of the Arago(Z) had two eyes, the right eye where all the positivity gathered and the left red staring eye is where he put all the negative feelings. One day the founding father woke up with a his left eye missing so everyone cheered up believing it’s gone forever for good but apparently it was hiding, growing, and plotting its comeback.
As the people of the Arago(Z) are protected by the wisdom of their children, they had’t asked how to get red of Hamra, they had rather wondered: “why Hamra carry all that hate? and what is its real need that it hides under its scary musk?” and as one of their wise children said: “To do is not even the half of the road but to do what you know you’re doing is the whole road”.
What Arago(Z) is trying to do in this game is talking to Hamra trying to negotiate getting the heart of their Tablya back or probably getting Hamra itself back or even getting himself back?
Gameplay

This is a two-player competitive game. One player is the Arago(Z) and the other is Hamra. They fight each other until one of them wins.

Users play with an arcade joystick that allows them to move in four directions and a button to shoot.
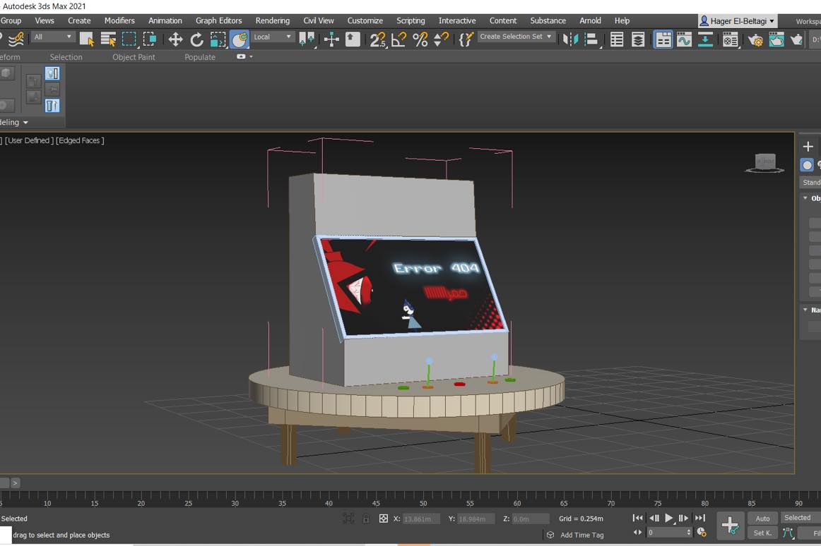
The Arcade cabinet looks like a short-legged round dining table (Tablya) where people sit on the floor around it to play.
Hamra and the Arago(Z) are displayed on the top.
Development & Testing
The idea of the gameplay was adapted from the popular game Bomberman. We started prototyping and testing before applying the Arago(Z) theme.
Sketches & Designs
The game characters and the cabinet design were inspired by the game story here are a few sketches.







Residency Activities
During the residency and besides the technical work, we were involved in other activities from shared life responsibilities, washing dishes and making food together to playing arcade and designing games together. It’s been a whole life experience and I’m grateful to be a part of it.
























